2023-11-22 19:19:05 浏览数:0
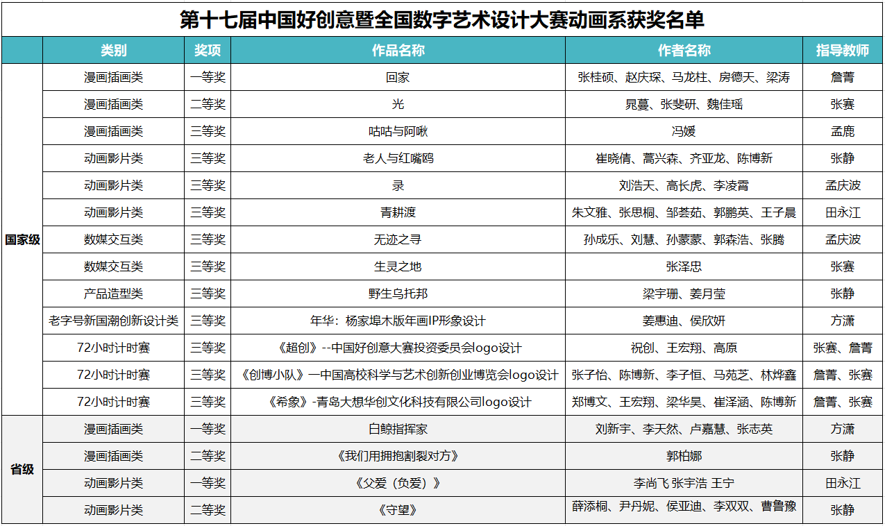
近日,由中国电子视像行业协会、教育部中国高等教育学会联合主办的第十七届中国好创意暨全国数字艺术设计大赛国赛评审落下帷幕。公司VSport体育动画系积极组织师生参赛,共投稿作品44份,最终获得国家级一等奖1项,二等奖1项、三等奖11项,省级一等奖2项、二等奖2项,获优秀指导教师2人。为推动学科竞赛在数字艺术公司产品、创新设计人才培养等方面发挥了重要作用。
中国好创意暨全国数字艺术设计大赛(英文名:“China creative challenges contest”,简称“3c大赛”或者“中国创意挑战大赛”),是入选教育部中国高等教育学会发布的《全国普通高校学科竞赛排行榜》赛项,也是我国第一个以数字艺术设计、数字创意及数字媒体、数字技术创新领域各专业综合类规模大、参与院校多、影响广泛的权威赛事。赛事鼓励原创,激发创新思维,展示数字艺术与数字科技创新最新成果,传播数字媒体艺术设计、数字科技创新和产学研融合的最新理念,一直在引领着学科发展、推动专业建设、已经成为高校艺术创意领域的风向标。
近年来,动画系坚持以赛促学、以赛促教,重视课程思政与实践教学的融合,以提高员工创新能力和团队合作意识,增强专业设计能力,积极探索教学模式改革,为双一流专业建设夯实基础。
